行業資訊
中鐵城際梳理的專項債項目申報核心流程、必備材料清單以及注意事項
地方政府專項債券項目申報是一項系統性工程,流程規范且對材料的完備性要求很高。下面為你梳理核心流程、必備材料清單以及一些關鍵的注意事項。
申報全流程詳解
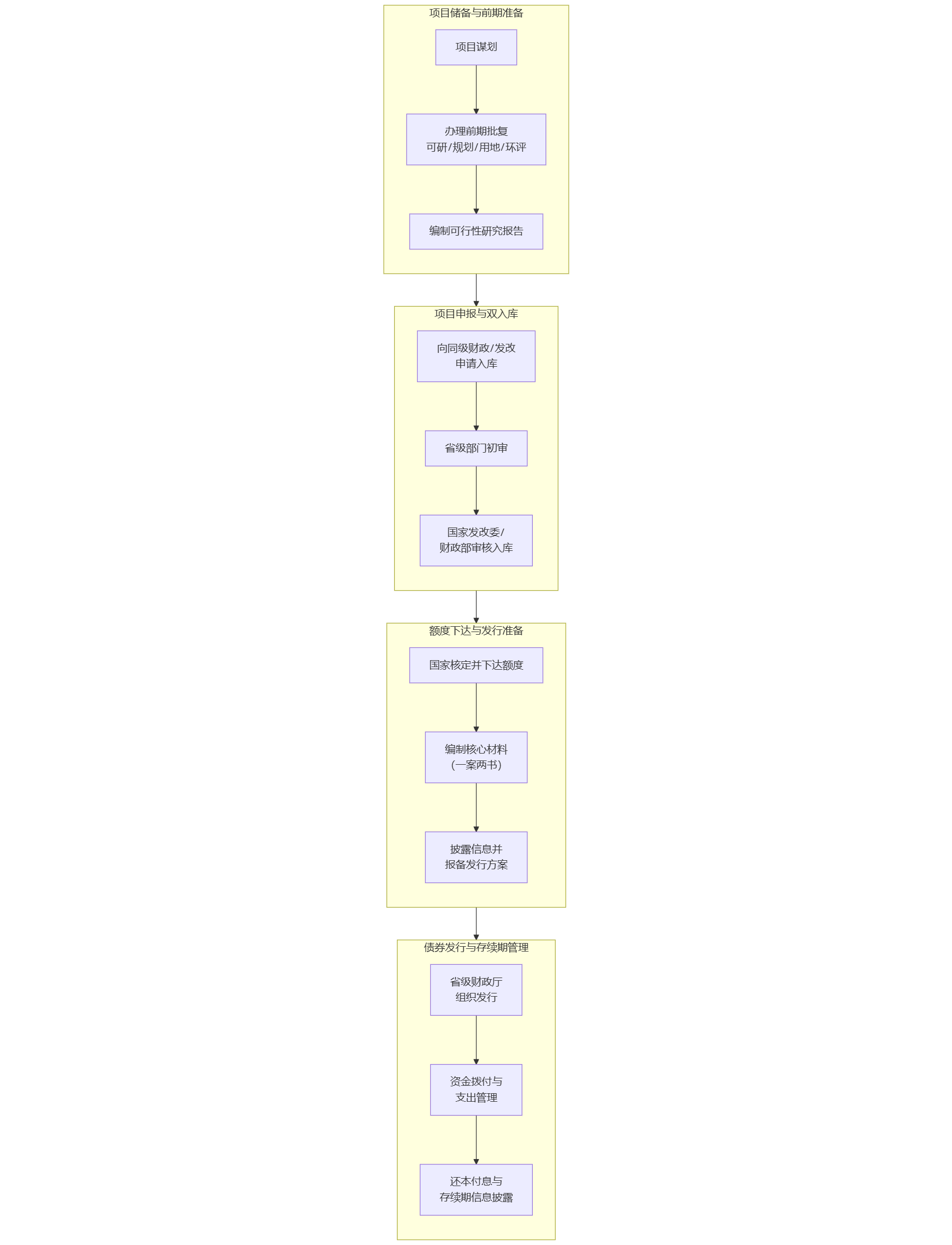
專項債項目的申報可大致分為四個階段。下圖展示了從項目謀劃到資金償還的全過程,幫助你建立整體概念:

需要特別關注的是,項目需要分別進入國家發改委的 “國家重大建設項目庫” 和財政部的 “地方政府債務管理系統”(即地方債券項目庫),這是后續審核和額度分配的基礎。
必備材料清單
“一案兩書”是專項債申報中最核心的材料,除此之外,還需準備一系列證明文件。下表整理了申報所需的全套材料清單及其核心要點:
| 材料類別 | 具體名稱 | 核心要求與作用 |
|---|---|---|
| 核心文件 | 項目實施方案 | 項目的“說明書”,詳細闡述建設內容、投資規模、融資需求、收益來源和融資平衡方案。 |
| 財務評估報告(由會計師事務所出具) | 論證項目收益與融資的自求平衡能力,收益覆蓋本息倍數原則上不低于1.2倍。 | |
| 法律意見書(由律師事務所出具) | 對項目合規性進行審查,確保項目主體、程序、用途合法,防范法律風險。 | |
| 前期批復文件 | 可行性研究報告及批復文件 | 論證項目建設的必要性與技術經濟可行性,是立項的基礎。 |
| 規劃許可與用地手續 | 如用地預審與選址意見書、建設用地規劃許可證等,證明項目符合國土空間規劃。 | |
| 環評批復文件 | 由環保部門出具,是項目在環境影響方面的準入文件。 | |
| 支撐與證明文件 | 財政評審報告 | 由財政部門或評審機構對項目投資估算進行評審,確認投資額的合理性。 |
| 項目收入測算說明 | 需詳細列明收入類型、測算依據(如國家標準、市場詢價、同類項目數據),確保真實可信。 | |
| 資金籌集情況說明 | 明確項目資本金來源及到位計劃,資本金比例通常不低于20%(部分領域可放寬至15%)。 | |
| 建設工程規劃許可證、施工許可證等 | 證明項目成熟度,具備開工條件。 |
成功申報的關鍵要點
除了流程和材料,以下幾點對于成功申報至關重要:
- 緊扣支持領域:專項債資金必須用于有一定收益的公益性項目(如市政工程、交通、生態環保、民生服務等),嚴禁用于樓堂館所、經營性項目等負面清單。
- 確保項目成熟度:審核部門特別關注項目的成熟度,即“四證”(用地規劃許可證、建設工程規劃許可證、施工許可證等)是否齊全,前期工作是否扎實,這直接影響資金能否盡快形成實物工作量。
- 保障收益自平衡:這是專項債的核心原則。收益測算必須實事求是、有據可依,避免夸大或虛假評估,確保項目自身產生的專項收入能夠覆蓋還本付息。
- 關注申報時序:專項債申報有較強的時效性。通常有集中申報期(例如每年9-11月申報下一年度的項目)和補充申報窗口。務必關注省級財政和發改部門發布的具體時間節點,提前做好準備。
試點地區與非試點地區的差異
需要注意的是,部分試點地區(如北京、上海等11省市)在流程上有所不同:
- 試點地區:擁有更大自主權,可自主篩選項目清單并審批發行,事后向國家部委備案即可。
- 非試點地區:仍需按上述標準流程,由省級部門初審后報國家發改委、財政部審核入庫。
希望這份詳細的梳理能幫助你全面理解專項債的申報工作。如果你有關于特定領域項目申報的具體問題,我可以提供更具針對性的信息。
更多相關信息 還可關注中鐵城際公眾號矩陣 掃一掃下方二維碼即可關注

文章推薦
- 整治實施方案在應對市場變化和實際情況時,缺乏動態調整機制,如何解決?
- 如何確保鄉鎮國土空間規劃與全域土地綜合整治實施方案的有效銜接和融合編制?
- 產業在全域土地綜合整治中扮演什么角色?如何通過整治為產業發展提供空間和要素保障?
- 當前全域土地綜合整治面臨哪些主要規劃銜接問題?
- 如何劃定全域土地綜合整治的實施區域?
- 湖南“十五五”規劃建議全文來了!
- 全域土地綜合整治如何通過優化“三生空間”(生產、生活、生態)來服務“百千萬工程”
- 如何加強產業導入與運營管理,將整治后的土地資源優勢轉化為產業優勢和經濟優勢,避免土地再度閑置或低效利
- 如何通過建設用地整理,盤活農村存量、低效建設用地,并規范節余指標的產生與流轉?
- 如何將產業導入作為整治的“主引擎”,構建一二三產融合發展的產業空間布局?




